About $2.6 billion worth of Bitcoin and Ethereum options are set to expire this Friday, March 6, putting the market price on edge. Right now, Bitcoin is hovering around the $70,000 level, a key psychological zone, just as the large derivatives expiry approaches. Events like this often create sharp moves as traders reposition and hedges unwind.
The setup feels binary as the Bulls need to defend the current support, while the options structure suggests pressure pulling the price toward lower levels.
The next move may depend on one question. Can the spot market break away from the strike levels where options traders would face the biggest losses, or will the expiry pull prices
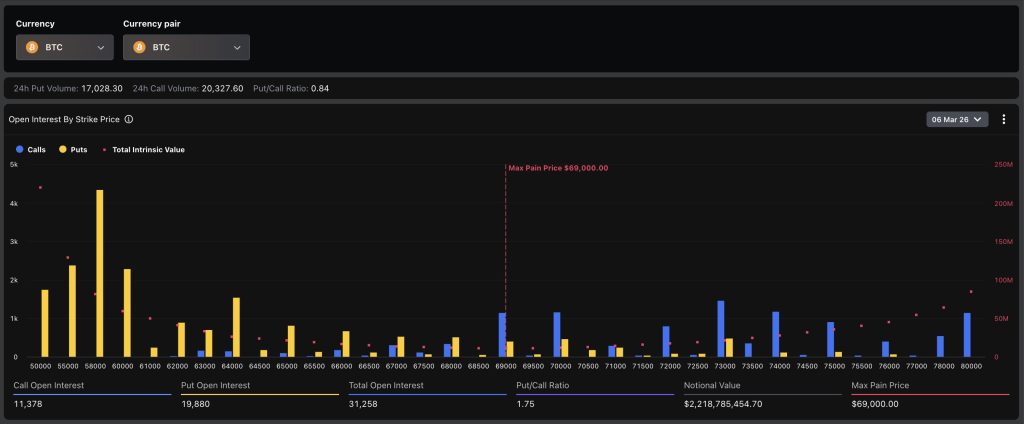
Options Data: Understanding the 0.69 Put/Call Ratio
Deribit data shows a Put/Call ratio of about 0.69 for the upcoming Bitcoin options expiry. In simple terms, traders are leaning bullish. There are far more calls, bets on price going up, than puts.

(Source: Deribit Data)
But that optimism comes with a catch. The “Max Pain” level, where the largest number of options would expire worthless, sits around $64,000. That is roughly $6,000 below the current spot price near $70,000.
As expiry approaches, prices sometimes drift toward that level because market makers hedge their positions. If volatility picks up, Bitcoin could quickly slide toward that $64,000 zone and retest lower support.
Bitcoin Price Technical Analysis: The $70,000 Battlefield
Bitcoin is stuck in a tight range, and $70,000 has become the key battleground. The level has flipped between support and resistance several times, so holding it through Friday’s options settlement is important for bulls.

(Source: BTCUSD / TradingView)
If Bitcoin manages a daily close above $70,000, the recent consolidation starts to look like accumulation, with $75,000 becoming the next target.
But the chart is starting to show some fatigue. If sellers push the price back below $70,000, the next liquidity pocket sits around $68,500. Losing that level could quickly drag Bitcoin toward the $64,000 Max Pain zone discussed earlier.
Analysts noted that while Bitcoin still has a path toward $75,000, momentum has slowed as sellers keep capping rallies.
March 6 Options Expiration Data
32,000 BTC options expired with a Put-Call Ratio of 1.69, maximum pain point at $69,000, and notional value of $2.3 billion.
184,000 ETH options expired with a Put-Call Ratio of 0.85, maximum pain point at $1,950, and notional value of $380… pic.twitter.com/wIZP4KDhg2— Greeks.live (@GreeksLive) March 5, 2026
Friday’s expiry will likely shape the weekend trend. Traders are watching two levels closely. First, Bitcoin needs to hold a 4-hour close above $70,000 to keep the bullish setup intact. Second, if price dips, the reaction around $68,500 will reveal whether buyers step in or if the market starts sliding toward the Max Pain level.
With open interest elevated and volatility rising, the market looks coiled. The real signal will come after the 8:00 AM UTC settlement. If spot buying volume surges, the correction may already be over.